Retorna à TEORIA LOOP OM

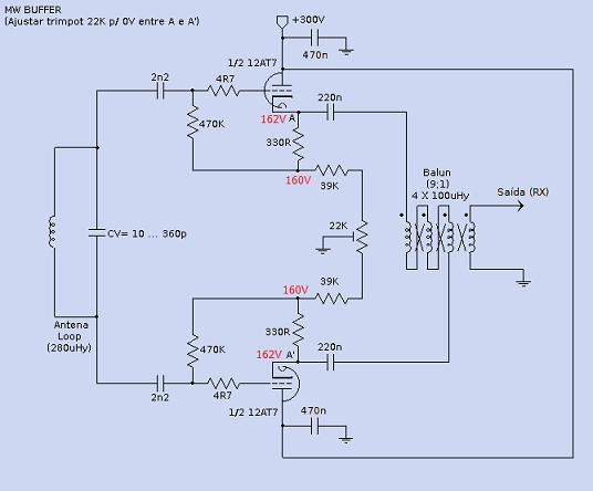
Buffer com 12AT7 para OM

Informações preliminares:

Esse circuito ainda não foi nem montado, nem testado. Está aqui exposto apenas para comparação com a versão experimental com jfets.

Copyright © 2009 PY3CRX Amateur Radio PY2PLL

ATENÇÃO: a diferença de potencial máxima entre catodo e filamento da 12AT7 é de 90 volts. Assim sendo, a alimentação dos filamentos deve ser flutuante e, assim mesmo, entre o terminal central e os terminais de cada secção. Não alimentar com 12 volts, exceto se houver algum limitador de corrente inicial instalado (um VDR, por exemplo). Portanto a solução é paralelar os pinos de filamento e utilizar 6.3Vac ou dc.

Certificar-se de instalar no circuito de filamento um par de choques para formar um filtro de rejeição de modo comum para evitar que sinais que cheguem ao circuito através do transformador de alimentação não cheguem aos filamentos. Opção: filtro passa-baixos 100KHz Fc em cada terminal do transformador, filtros esses entre o terminal e o terra (não um filtro passa-baixos balanceado).

 
Copyright © 2009 PY3CRX Amateur Radio PY2PLL

EDA Electronics Forum, Discussions, Books, Design, Theory, Software
  Site Map