Selecione o segmento do espectro abaixo ou use o(s) links(s), se existentes.
VLF e abaixoLFMFHFVHFUHFSHFEHF e acima


Voltar à TEORIA LOOP OMBUFFER C/ 12AT7 P/ LF & MF

Loop de quadro para OM na prática:

É claro que antes de finalizar tal projeto, tratei de ensaiar as partes necessárias, separadamente.

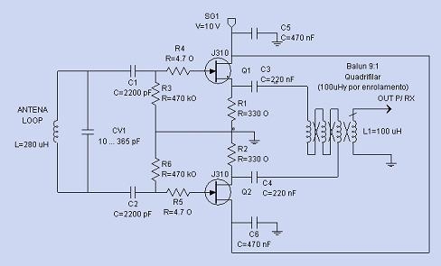
Loop para OM nos testes iniciaisConstruí um quadro de 114cm de lado, o que significa uma área de 1.3 m². Para cobrir a faixa de ondas médias, a tal indutância de 280 mHy seria realizada com 10 espiras, espaçadas 1 cm.

Porém o resultado da medida efetuada mostrou que estas 10 espiras significavam 335 mHy. Não sei se as fórmulas não são tão exatas ou o fato de eu ter utilizado fio de cobre encapado com PVC mudou algo. Certamente que a capacitância distribuída é maior com o fio encapado, mas a indutância não deveria ser maior.

A idéia de ter 10 espiras - um número par - é que pretendo ter um center-tap para experimentar com ajustes de equilíbrio e simetria da antena.

Mas como a curiosidade para realizar algumas medidas foi maior, simplesmente removí uma espira e assim obtive um indutor de 265 mHy. Com o capacitor variável disponível, a tal antena agora sintonizava de 400 KHz à 1600 KHz. Deveria com 265 mHy chegar à 1700 KHz aproximadamente. Creio que a capacitância entre espiras, pelo fato do fio usado estar encapado com PVC, aumentou.

E antes de montar o isolador à válvula (diagrama aqui), tratei de montar um provisório, usando JFets J310. Segue a mesma arquitetura e técnica adotada para a válvula, inclusive no que se refere ao ruído e impedâncias de entrada e saída. A limitação existe na capacidade de lidar com sinais muito intensos.

Buffer Hi-Z para OM & OT

Da forma como está, a impedância de entrada gira em torno dos 900 KW (uma média entre os 300 KW e 2 MW) e a impedância de saída prevista, antes do balun, fica em torno de 200 W. Mesmo assim montei com o balun 9:1 para adiantar o serviço para a versão com válvula. O correto seria um balun 2:1.

Falando neste balun, é um enrolamento quadrifilar de 12 espiras em um núcleo toroidal de 12mm de diâmetro externo, retirado de sucata. A permeabilidade inicial do material, para ser eficiente de 100 KHz à uns 4MHz, deve ser de, no mínimo, 150. A quantidade de espiras varia conforme esta permeabilidade. A indutância (em mHy) mínima de cada enrolamento, para uma carga de 50 W deve ser de (4 x Z)/(2 x p x F), Z=50 W, F em MHz. As tais 12 espiras resultaram em uma indutância de 110 mHy. Assim, estre transformador é útil à partir de uns 350KHz.

Os resistores de 330 ohm nos sources dos jfets determinam a corrente de repouso, uns 10mA por jfet. Este valor resulta em uma transcondutância de 15000 mmohs. Naquela conta que a impedância de saída é aproximadamente igual à (1/transcondutância), temos algo em torno de 65 W por fet (130 W totais). Por isso o balun 2:1 seria o mais indicado. Na realidade o sinal recuperado na antena, desta forma, é tão grande, que uma adaptação de impedâncias na linha do minimum-loss pad poderia ser usada entre cada jfet e transformador 4:1 ou 9:1.

Esse elemento atenuador à saída ajudaria na manutenção da estabilidade, e serviria como "ajuste fino" do equilíbrio do amplificador.

Mas antes de equilibrar o buffer para RF, devemos equilibrar para DC. Na realidade tive que adicionar em paralelo com um dos resistores de 330 W um outro resistor, de 1000 W, para antes de qualquer coisa equilibrar o funcionamento DC de cada jfet (ou seja, mesma corrente de repouso nos dois). Claro que um trimpot de 220 W, com o terminal central conectado ao terra, e no lugar dos resistores de 330 W resistores de 220 W (e neste caso cada resistor ficaria conectado entre source do jfet e extremidade A ou B do trimpot) seria mais elegante para este ajuste de equilíbrio da corrente de repouso.

Feito isso, conecta-se a saída do buffer à um receptor e antes de conectar a antena em si, põe-se em curto circuito os pontos de conexão da bobina da antena. Feito isso, um pedaço de fio servindo de "antena de prova" é ligado à este curto-circuito. Sintoniza-se o receptor na frequência mais central da faixa de OM, onde haja uma emissora com sinal forte.

Existindo aquele minimum-loss pad instalado, atua-se nele para que o sinal no receptor, com os terminais de entrada em curto, seja o menor possível. Sim, se a simetria é importante na antena, para a maior profundidade dos nulos e maior rejeição do campo elétrico próximo, também deve ser mantida no caminho balanceado.

O minimum-loss pad nada mais é do que uma rede em L (ou em T) com resistores, de valores assimétricos, promovendo uma adaptação de impedâncias através do uso de resistores, com a menor perda possível com esta técnica. Sempre haverá atenuação, mas sinal temos de sobra. Vários sites na internet têm rotinas de calculo de atenuadores em pi, L ou T, que admitem impedâncias de entrada e saída diferentes.

No caso em questão, se o uso dos jfets for considerado e a preguiça de fazer outro balun existir, basta calcular um atenuador que tenha de um lado impedância de 65 W (jfet) e do lado do balum uma impedância de 225 W. Fazendo um destes elementos, preferencialmente o resistor do lado do balun, variável, podemos atuar nele buscando o nulo no sinal indicado no receptor, nessa etapa "entrada em curto".

 
Copyright © 2009 PY3CRX Amateur Radio PY2PLL

EDA Electronics Forum, Discussions, Books, Design, Theory, Software
  Site Map